欢迎光临南京行健医疗器械有限公司网站!

医疗设备与诊断解决方案供应商

专业 定制化解决方案 24h响应服务

15961047754

新闻资讯

NEWS

当前的位置:首页 >> 新闻资讯 >> 行业新闻

栏目分类

PRODUCT CATEGORY

联系方式

CONTACT INFO

15961047754

联系人:顾经理

邮箱:1043956722@qq.com

地址: 江苏省南京市高淳区淳溪街道丹阳湖北路99号202室

检验科质控品选择与配置实操指南(附标准操作规程SOP)

发布时间:2025-12-09    点击次数:165

        检验结果的准确性是临床诊断和治疗的“生命线”,而质控品作为核心保障工具,能及时预警仪器故障、试剂失效、操作误差等风险,严防错误结果流入临床。然而,多数检验科在质控品选择与配置中常遇诸多困惑:多水平与单水平该如何抉择?冻干品复溶有哪些关键要点?不同检测项目质控品能否混用?本文将从“科学选择”“精准配置”两大核心环节拆解实操要点,并附标准操作规程(SOP),助力规避90%以上的常见问题。

一、质控品科学选择:4大核心维度精准定位

质控品的选择是质控工作的基础,若选择不当,后续操作再精准也会功亏一篑。需重点把控以下4个核心维度:

1. 项目精准匹配:严格遵循“专品专用”原则

质控品必须与实验室检测项目、检测方法及仪器类型完全适配,严禁跨界通用。不同检测领域的质控品因检测目标、基质成分差异显著,混用会导致结果严重偏差:

  • 生化项目(如肝功能、血糖、血脂):质控品核心成分为酶、代谢物等,基质多为血清或血浆;

  • 免疫项目(如乙肝五项、肿瘤标志物、甲状腺功能):需含特异性抗原/抗体,基质常经过特殊处理以模拟临床样本免疫特性;

  • 分子诊断项目(如新冠核酸、HPV检测、耐药基因检测):需含特定靶核酸片段,且需匹配检测仪器的荧光通道、扩增体系等关键参数。


南京行健医疗器械有限公司

2. 质量合规性:认准权威认证,杜绝“三无产品”

质控品质量直接决定质控结果的可靠性,需同时满足国家标准(GB/T相关系列)和国际标准(ISO 15189相关要求),并具备权威机构出具的资质证明:

  • 优先选择持有《标准物质证书》(有证标准物质,CRM)或《校准与测量能力证书》(CMC证书)的产品;

  • 严格核查生产资质(医疗器械生产许可证)、产品批号、完整说明书等关键信息,坚决杜绝无资质、无批号、无说明书的“三无产品”,避免因成分不稳定、靶值不准导致“假失控”或“假在控”。

3. 规格适配性:按需选择水平与用量

需结合检测项目的临床意义和实验室日均检测量,精准匹配质控品规格:

  • 水平选择:需覆盖临床常见结果区间,常规项目(血常规、基础生化)选择2个水平(正常参考值水平+临界值水平);特殊项目(凝血功能、毒理学检测、激素检测)需选择3个水平(正常+临界+异常),确保全区间质控覆盖。

  • 用量选择:结合日均检测量和开封后稳定期综合判断。日均检测量≤100份的项目,优先选小规格(如200μL/支、500μL/支),避免开封后反复冻融导致成分降解;日均检测量≥500份的项目,可选大规格(如1mL/支、2mL/支),减少批号更换频率,降低系统误差。

4. 稳定性把控:规避临期品,算清“使用窗口期”

稳定性是质控品的核心属性,需重点关注储存条件和有效期限:

  • 核查说明书明确的储存条件(如-20℃冷冻、2-8℃冷藏、室温保存),确保实验室储存环境达标;

  • 标注“未开封有效期”和“开封后稳定期”,如未开封-20℃保存有效期1年,开封后2-8℃保存稳定7天,需严格在稳定期内使用;

  • 规避临期产品(距有效期不足3个月),尤其冻干质控品,临期可能出现成分微量降解,导致靶值漂移。

二、质控品精准配置:3步标准流程实现“零误差”

配置环节的细节误差是质控失控的“隐形杀手”。以临床最常用的冻干型质控品(需复溶)为例,标准操作流程如下:

1. 配置前核查:3项关键检查杜绝先天隐患

配置前需完成外观、信息、溶剂三项核查,排除不合格产品:

  • 外观核查:冻干质控品应为均匀疏松粉末,无结块、变色、吸潮现象;液体质控品应澄清透明,无浑浊、沉淀、分层、变色。若出现异常,立即报废,严禁使用。

  • 信息核查:核对质控品名称、批号、有效期,确保与检测项目的试剂批号匹配(部分项目如凝血、免疫需同批号试剂对应同批号质控品),记录批号信息便于追溯。

  • 溶剂核查:必须使用产品自带专用溶剂或说明书指定溶剂(如无酶纯水、专用缓冲液),严禁用自来水、普通生理盐水替代,避免引入杂质或改变基质环境。

2. 配置中操作:精准把控3个核心要点

  • 加样精准化:使用经计量校准的移液枪(校准周期≤6个月),按说明书要求精准加样,如1支冻干质控品加0.5mL溶剂,误差控制在±1%以内。加样过多会导致浓度偏低,加样过少会导致浓度偏高,直接影响质控结果。

  • 复溶充分化:加溶剂后,轻轻颠倒离心管3-5次(避免剧烈震荡产生气泡),室温静置5-15分钟(具体时间参照说明书),确保粉末完全溶解,无肉眼可见颗粒。未溶解颗粒会堵塞仪器管路,还会导致检测结果偏低。

  • 混匀适度化:复溶后轻轻混匀3-5次,避免反复抽打或剧烈震荡,防止蛋白质变性(尤其免疫类质控品)或核酸降解(分子类质控品),确保成分均匀分布。

3. 配置后处理:2个关键动作保障稳定性

  • 及时分装储存:复溶后若单次用不完,按单次用量分装至无菌离心管,清晰标注“质控品名称+批号+复溶日期+失效日期”,1小时内放入-20℃冷冻保存,且仅限冻融1次(反复冻融会破坏成分稳定性)。

  • 同步校准验证:新配置质控品首次使用前,需与标准品或前一批次合格质控品进行比对,验证靶值和标准差(SD)是否在允许范围内(偏差≤5%)。若偏差超标,需重新核查配置步骤(如加样量、复溶时间),排除误差后再使用。

三、避坑指南:3大常见误区深度解析

误区1:不同批号质控品混用

不同批号质控品的靶值、标准差(SD)存在固有差异,混用会导致质控数据无法追溯,一旦出现失控,无法区分是仪器故障、试剂问题还是质控品本身的差异,严重影响问题排查的准确性。正确做法:同一检测项目同时间段内使用同一批号质控品,批号更换时需重新确定靶值和SD,并记录更换时间。

误区2:复溶后室温放置过久

复溶后的质控品稳定性显著下降,室温放置时间过长会导致成分降解(如酶活性降低、抗原抗体结合能力下降、核酸降解),引发结果漂移。正确做法:复溶后30分钟内完成检测,敏感项目(如凝血质控品、激素质控品)需在15分钟内完成,严格执行“现配现用”原则。

误区3:忽视储存条件要求

未按说明书要求储存是导致质控品提前失效的主要原因,如将需-20℃冷冻保存的质控品长期放置于2-8℃冰箱,会导致成分缓慢降解,即使在有效期内也会出现“假失控”。正确做法:冰箱张贴储存条件标识,定期监测并记录储存温度(每日至少2次),不同储存条件的质控品分区存放,避免交叉污染。

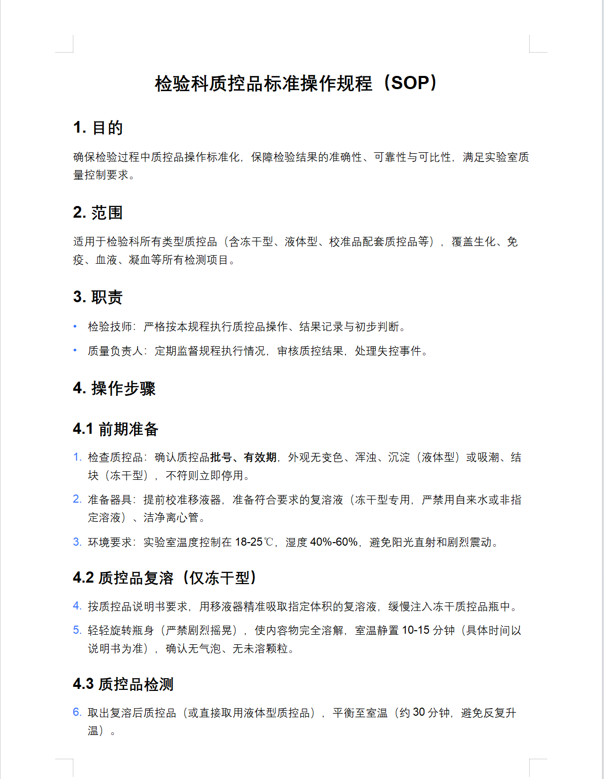
四、检验科质控品选择与配置标准操作规程(SOP)

南京行健医疗器械有限公司

南京行健医疗器械有限公司

1. 目的

规范检验科质控品的选择、采购、验收、配置、储存及使用流程,确保质控结果准确可靠,保障检验质量。

2. 适用范围

本规程适用于检验科所有检测项目(生化、免疫、分子诊断、凝血、血常规等)的质控品管理。

3. 职责分工

  • 检验科负责人:审批质控品采购计划,监督规程执行;

  • 质量负责人:审核质控品资质,定期核查质控品管理情况;

  • 检验技师:执行质控品选择建议、配置、使用及记录工作。

4. 操作流程及要求

4.1 质控品选择与采购

  1. 根据检测项目、仪器型号、检测方法,按“项目匹配、质量合规、规格适配、稳定性优先”4大维度筛选候选产品;

  2. 索要候选产品的生产资质、标准物质证书、说明书等资料,由质量负责人审核;

  3. 制定采购计划,经检验科负责人审批后采购,采购时明确批号、有效期(距失效期≥6个月)。

4.2 质控品验收

  1. 到货后核查外包装是否完好,无破损、渗漏;

  2. 核对产品名称、批号、有效期、规格与采购计划一致;

  3. 抽样检查外观(冻干品无结块、液体品无浑浊),符合要求后方可入库,填写《质控品验收记录》。

4.3 质控品储存

  1. 按说明书要求分区储存(-20℃冷冻区、2-8℃冷藏区、室温区),张贴明显标识;

  2. 每日监测并记录储存温度,温度异常时及时转移至备用设备,排查原因;

  3. 遵循“先进先出”原则,临近有效期的质控品优先使用。

4.4 质控品配置(冻干型)

  1. 配置前准备:消毒操作台,准备经校准的移液枪、专用溶剂、无菌离心管;

  2. 外观与信息核查:确认质控品无异常,批号与试剂匹配;

  3. 精准加样:按说明书加溶剂,误差≤±1%;

  4. 复溶与混匀:轻轻颠倒后室温静置5-15分钟,确保完全溶解,适度混匀;

  5. 分装与储存:单次用不完的按单次用量分装,标注信息后冷冻保存;

  6. 校准验证:首次使用前与标准品比对,偏差≤5%方可使用,填写《质控品配置记录》。

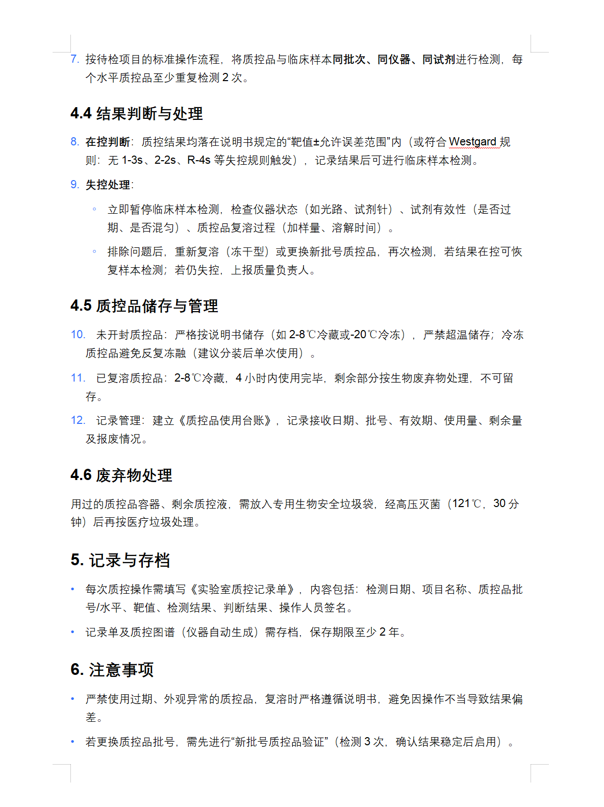
4.5 质控品使用与追溯

  1. 每次使用前核查批号、失效期,确认储存条件合格;

  2. 严格按“现配现用”原则,复溶后30分钟内完成检测;

  3. 记录质控结果、质控品批号、使用日期等信息,确保全程可追溯;

  4. 批号更换时重新确定靶值和SD,记录更换原因及时间。

4.6 不合格质控品处理

外观异常、过期、校准不合格的质控品,标注“不合格”标识,按医疗废弃物处理规定销毁,填写《不合格质控品处理记录》。

5. 记录与存档

《质控品验收记录》《质控品配置记录》《质控品储存温度记录》《不合格质控品处理记录》等资料,存档期限≥3年。

6. 附则

本规程由检验科负责解释,每年根据最新标准及实验室实际情况修订一次。

五、结语

质控无小事,细节定成败。质控品的选择与配置作为检验质量控制的核心环节,直接关系到临床诊断的准确性和患者的诊疗安全。唯有严格遵循科学选择标准、执行精准配置流程、规避常见误区,才能让质控工作真正发挥“预警器”和“守护者”的作用。

若实验室在特殊项目(如罕见病检测、新型分子诊断项目)的质控品管理中存在困惑,可结合项目特性进一步细化SOP,或咨询专业质控品生产厂家的技术支持。


南京行健医疗器械有限公司

南京行健医疗器械有限公司 ——专业医疗设备与诊断解决方案供应商一、公司概况 南京行健医疗器械有限公司是一家专注于医疗器械设备销售及服务的高新技术企业。公司总部位于江苏省南京市高淳区淳溪街道丹阳湖北路 99号,依托南京雄厚...

联系我们

联系人:顾经理

手  机: 15961047754

邮  箱:1043956722@qq.com

网  址:https://www.njxingjian.com

地  址: 江苏省南京市高淳区淳溪街道丹阳湖北路99号202室